Zasilanie / Produkty

Laboratoryjne zasilacze wysokonapięciowe o mocy znamionowej do 10 kW i napięciu do 100 kV
Aparatura elektroniczna

Laboratoryjne zasilacze wysokonapięciowe o mocy znamionowej do 10 kW i napięciu do 100 kV

Najszybszy na rynku 50-watowy kontroler ładowania bezprzewodowego WPC Qi
Podzespoły półprzewodnikowe
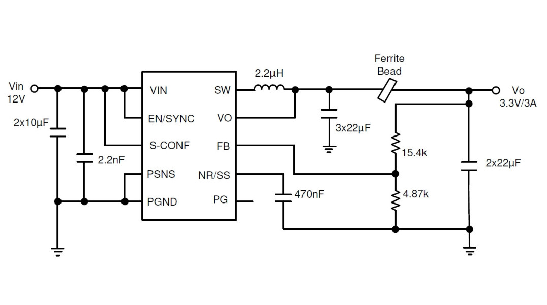
Najszybszy na rynku 50-watowy kontroler ładowania bezprzewodowego WPC Qi
STWLC88 to najszybszy na rynku kontroler ładowania bezprzewodowego pracujący w standardzie WPC Qi 1.2.4 EPP. Jest układem niskoprofilowym, zamykanym w obudowie WLCPS o wymiarach 4,5 x 4,0 x 0,6 mm i rozstawie wyprowadzeń 0,4 mm, mogącym znaleźć zastosowanie w smartfonach, tabletach i laptopach. Pracuje z maksymalną mocą wyjściową 50 W w standardowym trybie odbiornika. Ponadto, może pracować w trybie nadajnika z maksymalną mocą wyjściową 12 W (w zależności od zastosowanej cewki), pozwalając ładować inne urządzenia energią zgromadzoną w akumulatorze. Zawiera szeroki zestaw wewnętrznych funkcji, pozwalających zminimalizować liczbę komponentów współpracujących.
Tanie nieizolowane regulatory impulsowe o napięciu wejściowym do 26 V i sprawności do 96%
Podzespoły półprzewodnikowe
Tanie nieizolowane regulatory impulsowe o napięciu wejściowym do 26 V i sprawności do 96%
Do oferty XP Power wchodzą dwie nowe serie tanich, nieizolowanych regulatorów impulsowych o dużej sprawności i szerokim zakresie temperatury pracy. Nowa oferta obejmuje wersje do montażu SMT (seria SVR) i przewlekanego (seria VR). Mogą one stanowić bezpośrednie zamienniki klasycznych regulatorów liniowych o tym samym rozkładzie wyprowadzeń, zapewniające znacznie większą sprawność, sięgającą 96%. Nadają się do pracy w przemysłowym zakresie temperatury otoczenia od -40 do +85°C. Akceptują napięcia wejściowe z zakresu do 36 VDC.
300-watowy zasilacz medyczny o sprawności do 95% i dużej gęstości mocy
Źródła zasilania
300-watowy zasilacz medyczny o sprawności do 95% i dużej gęstości mocy
Vox Power informuje o wprowadzeniu do sprzedaży nowego 300-watowego zasilacza sieciowego zaprojektowanego do zastosowań w elektronice medycznej. VCCS300M spełnia wymogi najnowszej normy branżowej IEC/UL60601-1 3rd Edition w zakresie bezpieczeństwa oraz IEC/UL60601-1-2 4th Edition w zakresie kompatybilności elektromagnetycznej. Charakteryzuje się małymi wymiarami (102 x 51 x 41 mm), sprawnością sięgającą 95% i dużą gęstością mocy. Pracuje z chłodzeniem pasywnym. Poza aparaturą medyczną może znaleźć zastosowanie wszędzie tam, gdzie od zasilaczy wymaga się cichej pracy oraz dużej sprawności i niezawodności. Może być łączony w konfiguracjach równoległych 600 W, 900 W itd. w zależności od wymogów aplikacji docelowej.
Seria samochodowych konwerterów DC-DC o bardzo dobrej stabilności napięcia wyjściowego
Podzespoły półprzewodnikowe
Seria samochodowych konwerterów DC-DC o bardzo dobrej stabilności napięcia wyjściowego
Firma Rohm wprowadziła do oferty serię konwerterów DC-DC BD9P zaprojektowanych do zastosowań w elektronice samochodowej, wyróżniających się bardzo dobrą stabilnością napięcia wyjściowego. Ich wyjściowe skoki napięcia wywołane fluktuacjami sygnału wejściowego są ponad 10-kotnie mniejsze niż w przypadku tradycyjnych konwerterów, co eliminuje konieczność stosowania dodatkowych kondensatorów stabilizujących. Częstotliwość taktowania, wynosząca 2,2 MHz nie powoduje zakłócenia pasma radiowego AM w odbiornikach samochodowych.
Dwukanałowy sterownik mostkowy do współpracy z silnikami szczotkowymi DC i krokowymi
Podzespoły półprzewodnikowe
Dwukanałowy sterownik mostkowy do współpracy z silnikami szczotkowymi DC i krokowymi
Toshiba Electronics powiększa ofertę układów scalonych do systemów napędowych o dwuwyjściowy sterownik TC78H660FNG zrealizowany w technologii DMOS, mogący współpracować z dwoma szczotkowymi silnikami DC lub pojedynczym silnikiem krokowym. Jest to układ sterowany sygnałem PWM, generujący maksymalny prąd wyjściowy 2 A i oferujący 4 tryby pracy: Forward, Reverse, Stop i Brake. Ponadto, przy braku aktywności może być przełączany w tryb oszczędnościowy shutdown, w którym pobór prądu zmniejsza się do 0,1 µA.
Małogabarytowe zasilacze sieciowe o mocy 40 W do aparatury medycznej
Źródła zasilania
Małogabarytowe zasilacze sieciowe o mocy 40 W do aparatury medycznej
Małogabarytowe, 40-watowe zasilacze sieciowe RACM40-K firmy Recom zostały zaprojektowane do zastosowań w aparaturze medycznej. Są dostarczane w wersji open-frame i w obudowach o powierzchni wynoszącej odpowiednio 76,2 x 40,6 mm i 81,3 x 45,7 mm. Charakteryzują się sprawnością wynoszącą typowo 90% w szerokim zakresie napięć wejściowych i prądów obciążenia. Mogą pracować w zakresie temperatury otoczenia do +60°C z pełnym obciążeniem oraz do maksymalnie +85°C przy chłodzeniu wymuszonym obiegu powietrza i obniżonej mocy wyjściowej.
Kontroler MinE-CAP pozwala zmniejszyć o 40% objętość zasilaczy i ładowarek sieciowych
Źródła zasilania
Kontroler MinE-CAP pozwala zmniejszyć o 40% objętość zasilaczy i ładowarek sieciowych
Wysokonapięciowe kondensatory elektrolityczne stosowane w ładowarkach i zasilaczach sieciowych charakteryzują się dużymi wymiarami oraz zajmują znaczną przestrzeń wewnątrz obudowy, stanowiąc główną przeszkodę w ograniczeniu jej grubości. Nowo opracowany kontroler MinE-CAP (ozn. MIN1072M) firmy Power Integrations pozwala projektantom stosować kondensatory o mniejszym napięciu znamionowym, a tym samym o mniejszych gabarytach. Umożliwia on ograniczenie nawet o połowę objętości stosowanych w nich kondensatorów elektrolitycznych, a w konsekwencji ograniczenie do 40% objętości samego urządzenia. Ponadto, zapewnia redukcję prądu rozruchowego nawet o 95%, eliminując konieczność stosowania termistorów NTC oraz akceptuje napięcia wejściowe z szerokiego zakresu od 90 do ponad 350 VAC, pozwalając na projektowanie urządzeń mogących pracować w różnych rejonach geograficznych.
Sterownik układów napędowych odporny na promieniowanie jonizujące
Podzespoły półprzewodnikowe
Sterownik układów napędowych odporny na promieniowanie jonizujące
Redukcja rozmiarów, masy i poboru mocy w satelitach i wszelkiego typu obwodach pracujących w obecności promieniowania jonizującego nadal stanowi wyzwanie dla przemysłu lotniczego. W nowym sterowniku LX7720 do układów napędowych, stanowiącym rozszerzenie rodziny SSM (Space System Manager), firma Microchip połączyła ponad 20 funkcji, pozwalając na znaczne ograniczenie masy i zajmowanej przestrzeni na płytce PCB w porównaniu z konwencjonalnymi układami sterowania realizowanymi na bazie elementów dyskretnych. Układ ten pozwala zmniejszyć ilość testowanych komponentów i zredukować liczbę połączeń lutowanych, będących potencjalnymi źródłami awarii.
Miniaturowe konwertery DC-DC Buck o szerokim zakresie napięcia wejściowego i wyjściowego
Podzespoły półprzewodnikowe
Miniaturowe konwertery DC-DC Buck o szerokim zakresie napięcia wejściowego i wyjściowego
Do oferty firmy Recom wchodzą dwa miniaturowe konwertery DC-DC Buck zamykane w obudowach QFN o powierzchni 5 x 3 mm i grubości 1,6 mm. RPX-1.0 i RPX-1.5 są produkowane w oparciu o innowacyjną technikę 3D Power Packaging z wbudowaną cewką ekranowaną, zapewniającą małe zaburzenia EMI oraz bardzo dobre parametry elektryczne i termiczne. Pracują w szerokim zakresie napięcia wejściowego od 4 do 36 VDC i umożliwiają programowanie napięcia wyjściowego w zakresie 0,8…30 VDC za pomocą zewnętrznych rezystorów. Różnią się wydajnością prądową, wynoszącą odpowiednio 1,0 A i 1,5 A. Ich sprawność wynosi typowo 87% (VIN=12 VDC, VOUT=3,3 VDC, pełne obciążenie), a dla niektórych kombinacji napięcia wejściowego i wyjściowego oraz prądu obciążenia może sięgać nawet 95%.

Bonding optyczny made in Poland

W świecie nowoczesnych wyświetlaczy detale mają znaczenie. Jeden milimetr kieszeni powietrznej potrafi zadecydować o tym, czy obraz na ekranie będzie zachwycał kontrastem i głębią, czy zniknie pod warstwą refleksów. Dlatego właśnie bonding optyczny – precyzyjne łączenie wyświetlacza z panelem dotykowym lub szybą ochronną – stał się symbolem jakości w projektowaniu interfejsów użytkownika. A w Polsce liderem tej technologii jest firma QWERTY Sp. z o.o., jedyny krajowy producent, który wykonuje bonding we własnej fabryce, bez podzlecania procesów za granicę.
Zapytania ofertowe
Unikalny branżowy system komunikacji B2B Znajdź produkty i usługi, których potrzebujesz Katalog ponad 7000 firm i 60 tys. produktów