Produkcja elektroniki
PCB
Komponenty
Zasilanie
Elektromechanika
Komunikacja
Mikrokontrolery i IoT
Optoelektronika
Pomiary
Projektowanie i badania
Rynek
Firmy
Produkty
Gospodarka
Raporty
Wywiady
Technika
Opinie
Puls branży
Kalendarium
Magazyn
Dla firm
Strona Główna
»
Produkty
»
Podzespoły elektroniczne
Produkty
Kategorie
Produkcja elektroniki
Usługi CEM/EMS
Obwody drukowane
Obudowy dla urządzeń
Urządzenia i wyposażenie produkcji
Materiały do produkcji
Narzędzia ręczne
Oprogramowanie projektowe
Laboratoria pomiarowe i badawcze
Biura inżynierskie
Usługi
Automatyka przemysłowa
Automatyzacja procesów
Komponenty automatyki
Aparatura pomiarowa
Aparatura elektroniczna
Aparatura energetyczna
Mierniki wielkości nieelektrycznych
Systemy pomiarowe
Sprzęt i usługi kalibracji
Podzespoły elektroniczne
Podzespoły półprzewodnikowe
Podzespoły energoelektroniczne
Podzespoły elektromechaniczne
Elementy optoelektroniczne
Podzespoły pasywne
Moduły elektroniczne OEM
Źródła zasilania
Oświetlenie LED
Przeglądaj kategorie
Złóż zapytanie ofertowe
Zobacz katalog firm
Podzespoły elektroniczne
Zintegrowane moduły zasilające MagI³C-VDMM o wymiarach 3,5 x 3,5 x 1,5 mm
Energooszczędne diody Zenera o napięciu stabilizacji od 12 do 51 V
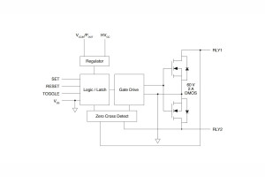
Przekaźnik półprzewodnikowy 1-Form-A do zastosowań w energooszczędnych systemach sterowania
Miniaturowy, cyfrowy czujnik temperatury o całkowitym błędzie pomiaru poniżej ±0,09°C
144-watowy zasilacz UPS z akumulatorem LiFePO4 o pojemności 33 Wh
Magnetyczny, absolutny przetwornik położenia kątowego o 21-bitowej rozdzielczości
Bezrdzeniowe czujniki prądu na zakres pomiarowy do 50 A, oparte na efekcie Halla
Miniaturowy moduł projekcyjny LBS do zastosowań w aplikacjach AR i motoryzacji
Sterownik bramek tranzystorów SiC MOSFET i IGBT do zastosowań motoryzacyjnych
Mikrokontrolery do układów napędowych w cenie poniżej 0,50 USD
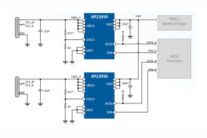
Konwerter DC-DC step-down z podwójnym wejściem i funkcją monitorowania stanu akumulatora
Zintegrowany czujnik radarowy FMCW do energooszczędnych aplikacji IoT
48-woltowe układy eFuse i płytka kontrolera hot-swap do systemów zasilania o napięciu 400 V i 800 V
Nowe grupy szybkich mikrokontrolerów rodziny RA8 z 1 MB pamięci MRAM
Jednokierunkowy przełącznik linii VBUS do systemów zgodnych ze standardem USB Power Delivery 3.1
Kontroler DC-DC buck o zwiększonej odporności na promieniowanie z wbudowanym sterownikiem bramek
Pierwszy magnetyczny czujnik prądu TMR o paśmie 10 MHz
Warstwowe kondensatory MLCC o dużej wytrzymałości termicznej i mechanicznej
2-kanałowe izolatory cyfrowe o dużej stabilności i odporności na zaburzenia elektryczne
Termistory PTC do ograniczania prądu rozruchowego i ochrony przeciążeniowej
32-bitowy mikrokontroler ARM Cortex z certyfikacją w.cz. i kontrolerem interfejsów dotykowych
Miniaturowe enkodery inkrementalne o powierzchni 6,4 x 4,9 mm i grubości 2,5 mm
Sprężynowe styki pogo pin o prądzie znamionowym do 25 A i dużej niezawodności mechanicznej
Podwójny wzmacniacz operacyjny J-FET do high-endowych aplikacji audio
Dioda Schottky’ego o małym napięciu przewodzenia i małym prądzie wstecznym
Miniaturowe przekaźniki kontaktronowe do wysokonapięciowych aplikacji dużej mocy
Odbiornik GNSS do synchronizacji czasu w aplikacjach wymagających dużej odporności na zakłócenia
600-woltowe tranzystory n-MOSFET o minimalnych stratach przy pracy impulsowej
Jednorzędowe złącza przewód-płytka o dużej odporności na wibracje
1400-woltowe tranzystory CoolSiC MOSFET G2 do aplikacji o dużej gęstości mocy i dużej sprawności
1
2
3
4
5
6
7
...
344